Vigyan Sarvatra Pujyate; A glorious science week
The Government of India is holding a year-long programme, Azadi ka Amrit Mahotsav, to pay homage to freedom fighters and showcase the country’s achievements...
Researchers devise new strategy for developing drug molecules
New Delhi: An interdisciplinary research group led by Prof V. Haridas from IIT Delhi’s Chemistry Department has designed and demonstrated a new strategy for...
Efforts to promote ease of living for common people: Union S&T Minister
New Delhi, Feb 17: Union Minister of State (Independent Charge) Science & Technology; Minister of State (Independent Charge) Earth Sciences; MoS PMO, Personnel, Public...
New geospatial policy to be announced soon: Union S&T Minister
New Delhi, Feb 17: Union Minister of State (Independent Charge) Science & Technology; Minister of State (Independent Charge) Earth Sciences; MoS PMO, Personnel, Public...
CSIR-CDRI Nucleic Acid Staining Dye technology licensed
New Delhi: Lucknow based national laboratory CSIR-Central Drug Research Institute (CDRI), has licensed the technology of Nucleic Acid Staining Dye GreenR™ to Geneto Protein...
Researchers develop organic polymers for water purification
New Delhi, Feb 15: A team of researchers at the Indian Institute of Science Education and Research (IISERB)-Bhopal has developed a set of organic...
Treatment of progressive neurological, neuromuscular disorder gets a shot in the arm
New Delhi, Feb 10: A new treatment could soon be in the offing for Fragile X-associated tremor/ataxia syndrome (FXTAS). Currently, management of the disorder...
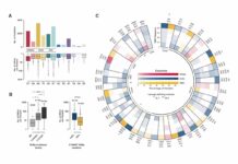
New insights into COVID-19 RNA variations and their implications
New Delhi, Feb. 10: A team of scientists from top Indian research institutes has identified variations in COVID-19 RNA and their implications by using...
Initiatives to conserve marine resources
New Delhi, Feb 10: Ministry of Earth Sciences (MoES) had allocated Rs.84.00 Cr to its Centre for Marine Living Resources and Ecology (CMLRE) for...
Govt making efforts to increase nuclear energy production: Union Minister
New Delhi, Feb 10: Union Minister of State (Independent Charge) Science & Technology; Minister of State (Independent Charge) Earth Sciences; MoS PMO, Personnel, Public...






















